随着生物特征识别技术在安全与身份验证领域的广泛应用,指纹识别因其易用性和高可靠性而得到越来越多的关注。
项目信息
编号:PCV-6
大小:3.4M
运行条件
Python开发环境:
– PyCharm的安装包:PyCharm: Python IDE for Professional Developers
– PyCharm的历史安装包:PyCharm: Python IDE for Professional Developers
– Anaconda的安装包:Anaconda | Start Coding Immediately
– Python开发版本:Python==3.12
需要安装依赖包:
– pip install PyQt5== 5.15.11
– pip install opencv-python==4.11.0.86
– pip install numpy== 2.2.3
项目介绍
随着生物特征识别技术在安全与身份验证领域的广泛应用,指纹识别因其易用性和高可靠性而得到越来越多的关注。本研究基于 Python 与 OpenCV 环境,设计并实现了一种简洁、高效的指纹识别系统。首先,针对原始指纹图像中可能存在的噪声以及灰度不均衡等问题,系统在图像预处理阶段采用灰度化及直方图均衡等方法进行增强,降低外界噪声对特征提取的干扰。随后,利用 ORB (Oriented FAST and Rotated BRIEF) 算法对预处理后的指纹图像进行关键点检测与描述子提取。ORB 算法通过针对 FAST 关键点进行方向校正、将 BRIEF 描述子进行旋转调整等手段,不仅在确保速度的同时保持了较好的特征描述能力,也对光照和旋转具有一定的鲁棒性。
在匹配阶段,本系统采用了 BFMatcher (Brute-Force Matcher) 配合 KNN (k 近邻) 方式进行特征点匹配,并使用 Ratio Test 对匹配结果进行筛选以过滤误匹配。为进一步提升匹配准确度,引入了匹配评分阈值,当指纹图像特征相似度超过设定阈值时,判定指纹匹配成功。通过多组实际指纹样本测试结果表明,本文方法在识别准确度和效率之间达到了良好平衡,可在大多数指纹图像上实现快速、稳定的匹配效果。与传统的特征点匹配算法相比,本文方法在速度和鲁棒性上均具有一定优势,因此对身份认证、门禁系统等领域的实际应用具有参考价值。
项目文档
Tipps:提供专业的项目文档撰写服务,覆盖技术类、科研类等多种文档需求。我们致力于帮助客户精准表达项目目标、方法和成果,提升文档的专业性和说服力。
– 点击查看:写作流程
1.撰写内容

2.撰写流程

3.撰写优势

4.适用人群

期待与您的沟通!我们致力于为您提供专业、高效的项目文档撰写服务,无论是通过QQ、邮箱,还是微信,您都能快速找到我们。专业团队随时待命,为您的需求提供最优解决方案。立即联系,开启合作新篇章!
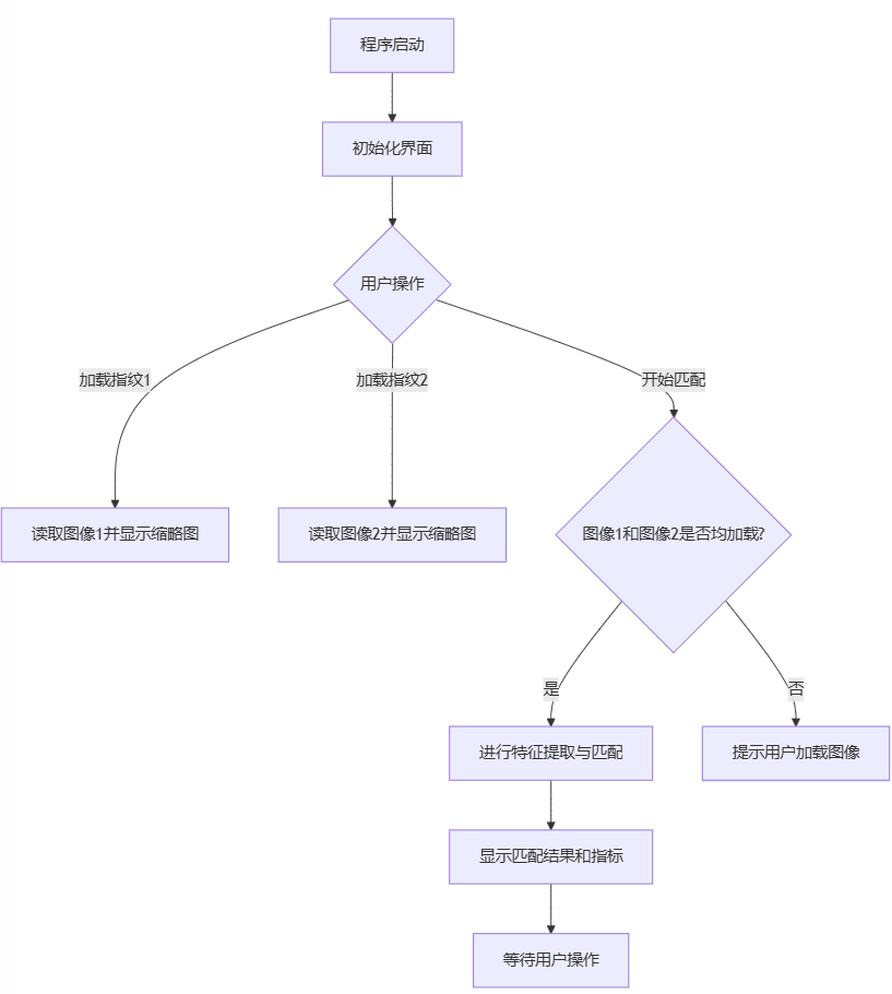
算法流程
Tipps:深入解析项目的算法流程,逐步探索技术实现的核心逻辑。从数据加载与预处理开始,到核心算法的设计与优化,再到结果的可视化呈现,每一步都将以清晰的结构和简洁的语言展现,揭示技术背后的原理与实现思路。

代码讲解
Tipps:我们致力于为您提供全面的项目代码解析服务,深入剖析核心实现、关键逻辑及优化策略,帮助您快速理解项目运行机制。同时,针对您在使用项目中可能遇到的难点,我们提供高效的后续答疑支持,确保问题得到及时、专业的解决。
无论您是初学者还是经验丰富的开发者,我们都能为您量身定制指导方案,助您从掌握到精通。如果您有任何需求或疑问,欢迎随时与我们联系!
1.服务优势

2.联系方式

欢迎随时联系我们!我们将竭诚为您提供高效、专业的技术支持,量身定制解决方案,助您轻松应对技术挑战。
运行效果
运行 main.py
1.主界面

2.匹配成功

3.匹配失败

远程部署
Tipps:购买后可免费协助安装,确保运行成功。
– 远程工具:Todesk 、向日葵远程控制软件
– 操作系统:Windows OS
项目文件

文件目录
Tipps:完整项目文件清单如下:

通过这些完整的项目文件,不仅可以直观了解项目的运行效果,还能轻松复现,全面展现项目的专业性与实用价值!


评论(0)